Staj Kurulu İş Akış Şeması (Yaz Stajı)
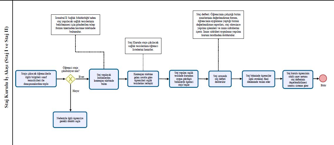
Staj Kurulu İş Akış Şeması (Staj I ve Staj II)
Oryantasyon, Diploma ve Mezuniyet Kurulu İş Akış Şeması
Sosyal ve Bilimsel Etkinlik Kurulu İş Akış Şeması
Ders İntibakı ve Muafiyeti İş Akış Şeması
Engelli Kurulu İş Akış Şeması
Bu sayfa Health Management tarafından en son 19.02.2026 14:07:47 tarihinde güncellenmiştir.
